多人吃“网红摊贩提拉米苏”上吐下泻?可能是这个细菌在“作祟”
2025年5月24日,安徽亳州某网红蛋糕店突发群体性食源性疾病暴发毒事件,多人因食用同款提拉米苏蛋糕出现呕吐、腹泻等症状。根据症状和可疑食品,有一定可能是隐藏在甜品中的沙门氏菌。
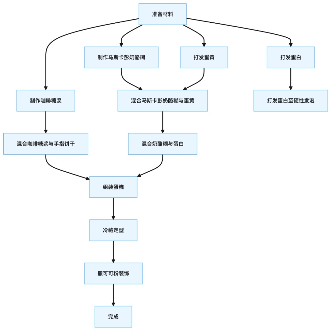
【作案全解析】提拉米苏的“细菌培养皿”之路
提拉米苏的制作流程▽

结合制作流程分析,为什么提拉米苏会被沙门氏菌污染?可能原因是:
1. 原料污染
原料所用的生鸡蛋不符合即食蛋制品标准,或使用过期或变质的芝士、淡奶油。
2. 制作过程受污染
工具/手部未消毒、食材交叉污染。
3. 冷藏不当
温度控制不当导致细菌疯狂繁殖,或冷藏时与其他食品交叉污染。
4. 配送售卖时储存不当
冷链断裂加速细菌增殖,售卖过程达不到冷藏条件。
5. 工作人员自身携带细菌
操作或售卖人员是沙门氏菌带菌者。
【症状表现】沙门氏菌感染的症状表现
1. 潜伏期:暴风雨前的宁静
在吃下被沙门氏菌污染的食物后,它们不会马上“发作”,而是像潜伏的“小特工”一样,一般会等6~24小时,偶尔长达4天,才会让人出现症状!
2. 发作期:各类临床表现
① 胃肠型:肠胃开启“疯狂模式”
这是最常见的类型。患者会出现恶心、呕吐,呕吐物多为胃内容物。同时伴有腹痛,疼痛部位多在脐周,呈阵发性绞痛。
还会有腹泻,大便多为黄色稀便或水样便,严重者可出现黏液便或脓血便,每天腹泻次数可达数次至数十次。部分患者可能会有发热症状,体温一般在38~39℃,严重者可出现寒战。
② 类伤寒型:假装自己是“伤寒大佬”
这类型的沙门氏菌就像个“戏精”,非要模仿伤寒。胃肠炎症状不明显,让人持续发高烧,体温可高达40℃,浑身没劲,头痛欲裂,吃啥都不香。部分患者唇、舌周围可出现疱疹。
③ 类霍乱型:主打一个“肠道极速版体验”
这类患者会出现剧烈的呕吐、腹泻(排便次数可达每日数十次),粪便呈米汤样。体温升高、恶寒、无力、腹痛。可有严重脱水以致循环衰竭。严重者有昏迷、抽搐等中枢神经系统症状。
④ 类感冒型:披着感冒外衣的肠道小调皮
这类患者出现鼻塞、咽痛、头痛、肌肉酸痛等上呼吸道症状,体温升高、恶寒,也出现轻微的胃肠道症状,“感冒感”强于“肠胃感”。
⑤ 败血症型:直接“放大招”
这种情况就严重了!沙门氏菌直接“放大招”,让人发高烧到40~41℃,还一阵一阵打寒战,出冷汗、头痛、浑身酸痛,感觉骨头都要散架了。皮肤上还会冒出瘀点、瘀斑,像被人偷偷画了“抽象画”,肝脾也跟着“凑热闹”肿起来,严重者可并发感染性休克、DIC(弥散性血管内凝血)等,危及生命。
【防控指南】蛋糕店的“无菌作战”方案
1. 原料严选
选择正规供应商,重点盯紧鸡蛋、乳制品等高危食材,生鸡蛋优先选可生食蛋,拒收三无产品和包装破损的冷链食材,按要求冷藏储存。
2. 加工规范
实行生熟分区,配备独立操作台和工具,接触生的食物彻底洗手消毒;处理鸡蛋前消毒外壳,含蛋制品尽量用杀菌蛋液;裱花操作控制室温(18~22℃),完成后及时冷藏,避免室温暴露超2小时。
3. 卫生清洁
每日清洗消毒工具、台面和垃圾桶,每周深度清洁冰箱、下水道等死角;空气消毒可用紫外线灯或空气净化器,消除潜在污染。
4. 储存售卖
奶油 / 芝士 / 慕斯蛋糕需全程按要求冷藏配送和储存,售卖时用冷藏柜陈列(温度≤10℃),并标明生产日期和保质期。常温蛋糕(如翻糖蛋糕、部分磅蛋糕)无需冷藏,但需存放在18~25℃的干燥环境中。
5. 人员管理
员工上岗前洗手消毒,穿戴工作服、口罩;咳嗽、打喷嚏后重新清洁;出现腹泻、发热等症状立即离岗就医,康复后返岗;定期开展食品安全培训,强化卫生意识。
【家庭防护】甜点安全的“五道防线”
除了蛋糕店的规范操作,消费者在家制作或购买甜点时,也需筑牢以下安全防线:
1. 选择即食鸡蛋或无菌蛋液
2. 操作平台做好高温消毒,避免工具生熟混用
3. 自制甜点尽快食用,冰箱存放不超过24小时
4. 特殊人群(老人、儿童、孕妇)避免食用含生鸡蛋食品
5. 购买时查看商家资质和卫生状况
科学防控,让我们既能享受美味,又能守护健康!
无障碍
智能机器人
移动端
微信公众号
您在:
继续访问